ju4n/telemetry-logger
最新稳定版本:0.1.1
Composer 安装命令:
composer require ju4n/telemetry-logger
包简介
A simple log system
README 文档
README
Telemetry Logger is an extensible PHP package that allows logging to multiple destinations (drivers) and formats. It follows the PSR-3 logging standard and is designed to be flexible and easily extensible with custom drivers and formatters.
Features
- Supports multiple drivers: CLI and file.
- Extensible for adding custom drivers and formatters.
- Easy to use with a configurable
LoggerBuilder. - Supports log transactions.
- PSR-3 compliant.
Requirements
Installation
You can install the package via Composer:
composer require ju4n/telemetry-logger
Documentation
Running Tests
This project includes a set of unit tests that you can run using PHPUnit.
First, ensure that you have installed the development dependencies:
composer install --dev
Then, you can run the tests with the following command:
vendor/bin/phpunit
You can also generate a code coverage report:
vendor/bin/phpunit --coverage-html coverage/
If you don't have PHP installed on your local machine, you can run the tests using docker-compose by executing:
docker-compose run composer install && docker-compose run phpunit
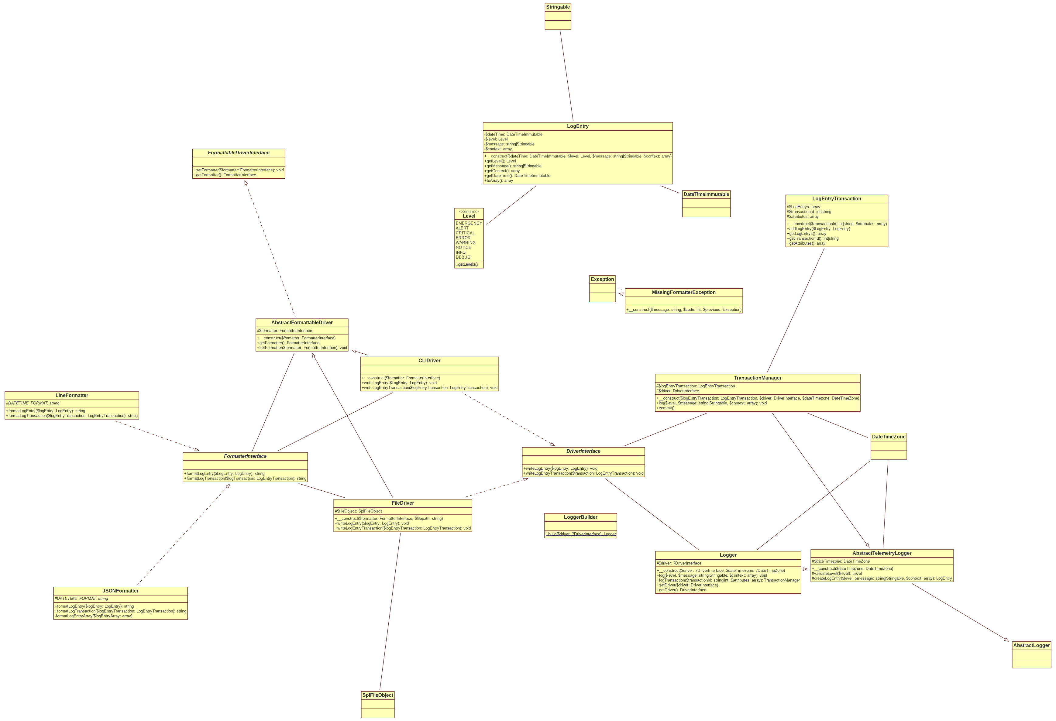
Diagram
License
This project is licensed under the MIT License.
统计信息
- 总下载量: 18
- 月度下载量: 0
- 日度下载量: 0
- 收藏数: 1
- 点击次数: 0
- 依赖项目数: 0
- 推荐数: 0
其他信息
- 授权协议: MIT
- 更新时间: 2024-10-21
